Главная
Курсы обучения HyperWorks
Основы работы в HyperMesh
Курс доступен на онлайн платформе Тектикум

Основы работы в HyperMesh

В данном курсе пользователи познакомятся с интерфейсом Altair HyperMesh, научатся работать с инструментами по подготовке модели к моделированию, проведут модальный и статический линейный анализ, рассмотрят результаты моделирования и внесут изменения в  модель
35 уроков
7 часов
Сертифицированный преподаватель с практическим опытом работы.
Курс доступен на онлайн платформе Тектикум в режиме 24/7 в любое удобное время.
Структурированный курс обучения по работе с Altair HyperMesh с контрольными вопросами для самопроверки.
После успешного окончания обучения слушателю выдается именной сертификат.
Рассчитайте стоимость обучения
Сообщение успешно отправлено!
Oops! Something went wrong while submitting the form.

Программа обучения

В данном курсе пользователи познакомятся с интерфейсом Altair HyperMesh, научатся работать с инструментами по подготовке модели к моделированию, проведут модальный и статический линейный анализ, рассмотрят результаты моделирования и внесут изменения в  модель
Модуль 1. Модальный анализ
Тема 1.1. Импорт составных частей в общую сборку и подготовка метаданных модели
В этом уроке рассмотрены особенности открытия из трех различных источников отдельных структурных компонентов для их дальнейшего объединения в единую модель. На первом этапе интерактивным переносом в рабочую среду открывается файл формата HyperMesh. На втором этапе показаны особенности открытия в текущей сессии CAD-файла с расширением IGES. На третьем этапе осуществляется интерактивное открытие файла решателя Optistruct с уже имеющейся конечно-элементной сеткой в формате FEM. Вводится понятие иерархии деталей и сборок в составе общей модели. Также осуществляется знакомство пользователя с базовыми Навигаторами модели, Редактором объектов, а также с функциями масштабирования и предпросмотра. Продемонстрировано внесение изменений в параметры деталей и режимы вывода требуемых параметров в Навигаторе деталей. Рассмотрены способы кастомизации интерфейса среды HyperMesh за счет масштабирования и изменения положений рабочих панелей. Вместе с этим показана процедура изменения текущих цветов деталей на видовом экране.
Получить бесплатно
Тема 1.2. Упрощение геометрических особенностей
В этом уроке описаны операции по подготовке топологии структурных объектов геометрической модели к наложению конечноэлементной сетки. Рассмотрены действия для отображения на видовом экране топологии каждого компонента общей сборки. Выполнены команды для преобразования геометрии отдельных деталей – анализ ошибочных поверхностей, сшивка свободных граней, удаление осколочных поверхностей, заполнение отверстий, поиск и изменение особенностей топологии (отверстий и скруглений) заданного размера. Также представлены способы ориентации модели с помощью мыши и видового куба. Показан способ объединения геометрических твердотельных и поверхностных объектов в единую сшитую структуру.
Курс обучения Altair HyperMesh (HyperWorks)
Тема 1.3. Разделение тел сложной формы на примитивы
Демонстрируются операции по созданию линий разделения, с помощью которых будет накладываться гексагональная сетка, а также отмечаются условия для ее создания. На панели инструментов исполняется команда Mappable для указания тел с возможностью задания Hex-сетки. Используются команды для разрезания твердотельной геометрии секущими плоскостями и направляющими линиями. Отмечается, что возможность применения шаблона для Hex-сетки можно определить в соответствии с цветом твердого тела в режиме Mappable.
Тема 1.4. Построение сетки из плоских конечных элементов на поверхностях
В видео рассмотрен процесс построения в автоматическом режиме плоской сетки с заданием только целевого размера четырехузлового элемента. В качестве объектов, которые подвергаются наложения КЭ-сетки, выступают плоские поверхности корпуса и солнечных панелей
Тема 1.5. Построение объемной КЭ сетки на твердых телах
В видео рассмотрен процесс построения в автоматическом режиме объемной Hex-сетки на твердых телах со статусом Mappable – двигатель и компоненты электроники. В настройках генератора сетки устанавливается целевой размер и топология элемента. Сначала создается шаблон плоской сетки, которая в дальнейшем будет вытягиваться и вращаться для получения объемной сетки из гексаэдров. При этом показан способ по интерактивной модификации получаемого шаблон за счет изменения числа элементов вдоль кромок поверхности-шаблона. Также показана процедура проверки топологии создаваемых объемных конечных элментов.
Тема 1.6. Создание ссылочных связей для материалов и свойств элементов и деталей
Показан процесс осуществления проверки и обновления переменных для каждой детали, входящей в общую сборку. Для каждой из деталей устанавливается заново или изменяется переменная Representation в зависимости от типа наложенной КЭ сетки. Затем указанные переменные обновляются в базе данных модели, о чем сигнализирует соответствующий столбец в навигаторе Parts. Вместе с обновлением переменных Representations осуществляется сопоставление материалов и свойств деталей через соответствующие навигаторы.
Тема 1.7. Создание 1D балочных элементов креплений
Создаются детали для соединения солнечных панелей и антенны с корпусом. Сначала задаются характеристики связей, а затем создаются сами балочные элементы, имитирующие деталь крепления антенны, после чего такие же связи создаются и для солнечных панелей. Создаваемые поперечные сечения заносятся в отдельный Навигатор балочных сечений. Показан процесс создания балочных элементов заданного сечения по реперным узлам на деталях и задания автоматической ориентации элемента. В качестве справки показан способ визуализации установленного сечения на образованных балочных связях. Описана работа в навигаторе Свойств и процедура корректировки параметров свойств Properties в редакторе объектов Entity Editor. В режиме обзора продемонстрирована переориентация модели на видовом экране для отображения объектов с выбранными свойствами.
Тема 1.8. Обновление данных по материалам. Группировка свойств элементов
В видео показаны операции для финальных проверок работоспособности модели. Сначала через Навигатор материалов корректируются текущие характеристики материалов для приведения их к справочным значениям. Затем через Навигатор свойств осуществляется отладка свойств конечных элементов – проверяются текущие значения толщины и тип применяемого элемента. Для балочных элементов опор антенны и опор солнечных панелей задействуется, редактируется и связывается с материалом только по одному набору свойств, а остальные удаляются. Затем имеющиеся свойства и материалы балочных элементов связываются с соответствующими деталями. Также продемонстрированы способы визуализации цветом деталей на видовом экране в соответствии с назначенными свойствами, материалами и толщиной.
Тема 1.9. Задание закреплений и нагрузок. Настройка анализа
В данном видео создаются граничные условия для исследуемой модели. Сначала формируются закрепления из условия обездвиживания жесткого тела и недопустимости местных деформаций. Задаются узловые закрепления, кинематически ограничивающие поступательные степени свободы. При этом автоматически создаются Навигаторы нагрузок и коллекторов нагрузок. Далее накладываются усилия от тяги двигателя в виде распределенной нагрузки. После этого создается карта анализа для статического расчета незакрепленных конструкций Inertia relief и создается соответствующий этап нагружения Load Step. Для модального анализа создается новый этап нагружения, для которого задаются настройки по методу решения и количеству вычисляемых собственных форм и частот.
Тема 1.10. Запуск анализа
В видео описана процедура выполнения проверки модели на соответствие заданных параметров друг другу. Дополнительно рекомендуется отобразить на видовом экране всю модель целиком и сделать все объекты модели видимыми. Затем формируется расчетный файл среды HyperMesh для решателя Optistruct. Далее с помощью консоли расчета запускается исполнение сформированного анализа. По завершении расчета в рабочей папке создается результирующий файл в формате *.h3d.
Тема 1.11. Постпроцессинг. Загрузка результатов. Построение эпюр
Рассмотрен процесс постпроцессинга на основе полученных ранее результатов расчета. Результирующий файл в формате *.h3d импортируется в среду HyperMesh. Вывод необходимых расчетных данных осуществляется с помощью Навигатора результатов Results. Сначала активируется сабкейс с результатами модального анализа, для которого создается и анимируется деформированный вид модели по каждой собственной форме. Для сабкейса с результатами статического расчета также создаются деформированный вид модели, цветовые эпюры перемещений и напряжений. Показаны способы модифицирования получаемых эпюр.
Тема 1.12. Внесение модификаций в конструкцию с параметрическим перестроением модели
В ранее рассчитанной модели необходимо изменить габариты антенны. Сначала удаляются результаты, соответствующие немодифицированной конструкции. Далее формируется двумерная область-домен, которая будет определять вносимые изменения на основе выбранных элементов. При этом за одно действие создаются два домена – один описывает изменение внешнего контура антенны, а второй – преобразование площади. Затем осуществляется изменение внешнего диаметра антенны, что так же обеспечивает автоматическую трансформацию конечноэлементной сетки и сохраняет характер крепления к опорам. В дальнейшем рекомендуется просто перезапустить анализ для получения результатов, соответствующих обновленной конструкции.
Модуль 2. Статический анализ
Тема 2.1. Импорт геометрии и обзор модели
Отмечены основные этапы построения модели рамы велосипеда в среде HyperMesh. Производится импорт CAD-модели в рабочую среду, и осуществляется инспектирование сборки как с активацией режима обзора Review, так и в режиме выбора геометрических компонентов через селектор. Отмечено, что в Навигаторе Parts сохраняется разбиение конструкции на подсборки и детали, а также имеются данные по характеристикам деталей, считанные из CAD-файла при импорте.
Тема 2.2. Создание срединных поверхностей
В видео представлен процесс подготовки геометрии к извлечению срединных поверхностей. Через панель инструментов на видовой экран выводится тип топологии всех деталей сборки. Отмечается, что извлечение срединных поверхностей из выделенных деталей возможно как интерактивно, так и в автоматическом режиме. Продемонстрирован процесс выделения и выбора деталей как через дерево Навигатора Parts, так и на видовом экране. С помощью режима создания наборов деталей сформированы два набора Part Set – один для срединных поверхностей, создаваемых автоматически, а другой для интерактивно извлекаемых поверхностей. Оба набора наполняются необходимыми деталями путем их простого переноса из основного окна Навигатора Parts. Показан процесс автоматического создания срединных поверхностей через генератор Batch Mesher с указанием метода построения и типа представления (описания) для генерируемой геометрии. Создаваемые представления деталей в виде срединных поверхностей заносятся в дерево Parts и записываются в отдельную папку. Для новых деталей, представляющих срединные поверхности, автоматически генерируются свойства и материалы на основании имеющихся PDM-данных. Далее осуществляется процедура по интерактивному извлечению срединных поверхностей из выбранных тел, которые потом удаляются. Для извлечённых поверхностей выполняются операции объединения и подавления кромок. Недостающие плоские срединные поверхности достраиваются в ручном режиме. Места разрывов заполняются, и поверхности сращиваются. Детали, для которых сгенерированы срединные поверхности, подвергаются изменению представлений Representations в навигаторе Parts, что обеспечивает автоматическую генерацию свойств и материалов.
Тема 2.3. Наложение КЭ сетки, назначение свойств и материалов
Работа со срединными поверхностями начинается с изменения типа их представлений с указанием связанного типа оболочечного конечного элемента. Одновременно с этим приложением Batch Mesher осуществляется наложение плоской сетки на выбранные срединные поверхности. Затем для отфильтрованных объемных тел осуществляется наложение твердотельной сетки с предварительно создаваемыми представлениями и свойствами. Полученная объемная сетка оценивается как визуально, так и по значениям соответствующих столбцов в Навигаторе деталей. Через Навигатор свойств Properties выполняется корректировка недостающих значений толщины в свойствах интерактивно извлеченных срединных поверхностей. Продемонстрирован способ цветовой идентификации элементов на видовом экране в соответствии с назначенными свойствами и материалами.
Тема 2.4. Проверка качества элементов
В видео продемонстрирован процесс выполнения проверки качества сгенерированных элементов. При выключенной геометрии на видовом экране выводится отображение качества созданных элементов в соответствии с критериями на цветовой шкале. С помощью интерактивной легенды выводятся на экран только те элементы, которые соответствуют установленным критериям. Показан способ изменения характера отображения качественных и некачественных элементов. Улучшение не проходящих по качеству элементов выполняется в автоматическом режиме в соответствии с заданными настройками. Дополнительно удаляются треугольные элементы, которые могут осложнить процесс создания связей между деталями.
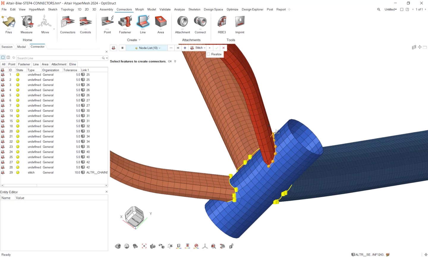
Тема 2.5. Создание сопряжений деталей
В видео автоматически создаются одномерные связи между всеми деталями с заданными настройками по зазору и поиску сопряжений. Полный перечень создаваемых линейных сопряжений контролируется через Навигатор Connector. Осуществляется процедура создания свойств сопряжений разных типов – простой шов Stitch, шов из плоских четырехугольных элементов SeamQuad, шов в виде совокупности объемных и RBE3-элементов PentaMig. Выполнено переопределение двух коннекторов для изменения характера стыковки сопрягаемых деталей. При этом выбор узлов на кромках труб осуществляется в полуавтоматическом режиме по выбранной траектории. С активированным режимом обзора Review осуществляется выборка образов сопряжений типа Stitch, которые затем редактируются в части назначения свойств и тем самым переходят в статус реализованных Realized. Аналогичным образом сформированы коннекторы типа PentaMig и SeamQuad. При этом выполнено редактирование одного ошибочного коннектора PentaMig в части пересоздания объемной сетки шва со связями RBE3. Контроль статуса создаваемых коннекторов осуществляется через Навигатор Connector. Показан способ отображения на видовом экране информационной легенды для коннекторов.
Тема 2.6. Способы ручного редактирования элементов
Выводятся цветографическая эпюра и легенда качества плоских элементов. По установленным критериям качества выводятся элементы наихудшего качества, расположенные в окрестностях зон стыковки структурных элементов. Затем выполняются операции ручного редактирования разделением и смещением узлов для найденных некачественных элементов. Автоматическая корректировка осуществляется при большом числе элементов неудовлетворительного качества. При этом указываются требуемые критерии, которые применяются для выбранных элементов. В случае необходимости операцию корректировки элементов повторяют.
Тема 2.7. Создание узлов крепления в зонах граничных условий
В видео осуществляется построение узлов креплений для последующего приложения к ним граничных условий. Последовательно создаются RBE-элементы на внутренних поверхностях цилиндров наконечников. Для генерируемых элементов задаются параметры настроек соединений. При этом в Навигаторе Connector формируется новый раздел для новых RBE-элементов связи и осуществляется контроль правильности созданных соединений. Также связующие элементы вносятся в состав деталей наконечников, что можно увидеть в Навигаторе Part.
Тема 2.8. Редактирование характеристик материалов
В Навигаторе Properties назначаются материалы для тех свойств, которые были автоматически сгенерированы при создании сварочных элементов связи. В Навигаторе Materials удаляются автоматически созданные материалы, которые больше не используются. Для оставшихся материалов выполняется корректировка параметров.
Тема 2.9. Создание RBE-элементов для приложения нагрузок
В видео рассмотрено создание Rigid-элементов, через которые будут прикладываться внешние нагрузки к рулевой колонке, задней стойке и нижней поперечине. На первом этапе формируются новые компоненты в составе указанных деталей в дереве сборки. Новые жесткие RBE2-элементы создаются в активной компоненте, а зависимые узлы выбираются на торцах трубчатых деталей стоек и на всей поверхности поперечины.
Тема 2.10. Приложение нагрузок и создание закреплений
В видео показан процесс приложения принятых внешних нагрузок и создания закреплений в наконечниках. Сосредоточенные силы принятой величины и направления накладываются к центральным узлам Rigid-элементов на стойках и нижней поперечины. Все создаваемые внешние нагрузки помещаются в автоматически генерируемый коллектор нагрузок. Показан процесс построения рабочей плоскости для задания направления действия силы. В новом коллекторе нагрузок задаются граничные условия в виде кинематических закреплений на наконечниках. Для этого выбираются центральные узлы крепежных RBE-элементов, у которых запрещаются необходимые степени свободы.
Тема 2.11. Задание этапов нагружения и проверки
Этап нагружения представляет собой совокупность нагрузок и закреплений, формирующая расчетный случай и реализуемая решателем. Этап нагружения для линейного статического анализа формируется через Навигатор Model, где указываются соответствующие коллекторы для нагрузок и закреплений. Модальный анализ определяется как новый этап нагружения в составе уже имеющегося этапа с заданными закреплениями, в котором прописываются тип расчета и количество вычисляемых собственных форм. Предваряющие расчет проверки можно редактировать, чтобы пропустить проверку качества элементов решателем.
Тема 2.12. Выполнение проверок и запуск анализа
В видео рассмотрена процедура осуществления проверок, которые выполняются перед запуском расчета. Подобные проверки позволяют выявить возможные ошибки, которые могут оказывать влияние на получаемые результаты анализа. По результатам проверки утилитой Model Checker выявлены предупреждения по RBE-элементов, входящих в состав сварочных коннекторов. Поскольку то предупреждение не влияет на расчет, то его можно пропустить. Перед выполнением расчета рекомендуется сделать отдельную копию подготовленной модели. Перед передачей в решатель OptiStruct в отдельной рабочей папке сохраняется исполнительный файл с расширением *.fem, который указывается в консоли анализа. По результатам расчета формируется набор результирующих файлов, которые перемещаются в рабочую папку
Тема 2.13. Постпроцессинг результатов расчета
На первом этапе выполняется импорт результатов расчета в формате *.h3d в модель HyperMesh. Все операции с результатами осуществляются через Навигатор Results и меню Post. В активированном наборе результатов модального анализа создается отображение деформированного вида модели с заданным масштабом. Это позволяет отобразить деформированное состояние модели для любой из выбранных собственных частот, а также анимировать это состояние. Аналогично для активированных результатов статического анализа создается отображение деформированного вида модели, а также цветографические эпюры перемещений и напряжений. Показаны способы модификации легенды эпюр как интерактивно, так и с помощью Редактора объектов.
Тема 2.14. Изменение нагрузок, модификация модели, повторный анализ и оценка обновленных результатов
Для анализа нового расчетного случая рассмотрен пример модифицирования модели без удаления имеющейся сетки. Все имеющиеся эпюры скрываются, а анимация возвращается в исходное состояние. Условия закреплений остаются без изменений, модифицируются только нагрузки. Для обновления внешних усилий формируется новый коллектор нагрузок, в который копируются имеющиеся нагрузки, а затем меняется их величина с помощью Редактора объектов. В Навигаторе Model формируется новый этап нагружения линейного статического расчета, включающий обновленные нагрузки и уже имеющиеся закрепления. В соответствии с предыдущими результатами расчета повышенные напряжения возникали в окрестности рулевой опоры и в зонах сгиба вилки. Для элементов в этих зонах модифицируются свойства путем задания увеличенных значений толщины. Далее подготовленная для расчета модель сохраняется, а затем формируется исполнительный файл для решателя. Затем запускается анализ модифицированной модели, для чего решателю указывается новый исполнительный fem-файл. По завершении расчета в модель импортируются новые результаты анализа. Для нового набора результатов активируется сабкейс статического анализа с измененными значениями толщин элементов, а затем активируются эпюры напряжений и перемещений. Благодаря увеличению толщин стенок деталей уровни напряжений и перемещений снизились.
6
причин использовать платформу Tecticum Education
Работает 24/7
Уроки доступны в любое время суток из любой точки планеты через браузер или мобильное приложение.
Удобное расписание занятий
Обучение по комфортному Вам графику без лишних согласований и ожиданий.
Личный кабинет руководителя
Добавление и удаление сотрудников в любое время. Контроль успеваемости учеников.
Комфортный темп
Обучение в своем ритме. К видеоуроку всегда можно вернуться и закрепить необходимые навыки.
Целостность
Курс обучения структурирован и передает правильную методологию по работе с прикладным ПО.
Онлайн чат
Коммуникация с преподавателем курса, получение ответов на вопросы.

Вы получите сертификат Тектикум,
подтверждающий ваши новые компетенции

Сертификат Тектикум

Отзывы о курсах Тектикум

Мы собрали отзывы специалистов, которые прошли обучение в Тектикуме. Надеемся, что эти мнения помогут вам оценить качество разработанных программ обучения, компетенции преподавателей и наш клиентоориентированный подход. Мы готовы предоставить контактную информацию наших заказчиков, чтобы вы могли убедиться в этом сами. Это поможет составить впечатление и собрать аргументы для взвешенного решения по выбору места прохождения обучения.

Будем рады видеть Вас на наших курсах обучения!
Посмотреть отзывы

Помощь по техническим вопросам на портале поддержки Tecticum Helpdesk

Техническая поддержка от сертифицированного специалиста, инженера-конструктора с опытом работы более 10 лет.
Быстрые ответы на ваши вопросы: до 1 часа
Строгая конфиденциальность:
все, что происходит
в HelpDesk остается там же
Техническая поддержка от сертифицированного специалиста, инженера-конструктора с опытом работы в SOLIDWORKS более 6 лет.
Быстрые ответы на ваши вопросы: до 1 часа
Строгая конфиденциальность:
все, что происходит
в HelpDesk остается там же
Техническая поддержка от сертифицированного специалиста, инженера-конструктора с опытом работы в SOLIDWORKS более 6 лет.
Быстрые ответы на ваши вопросы: до 1 часа
Строгая конфиденциальность:
все, что происходит
в HelpDesk остается там же